NCC: Simulation and analysis of platform trials with non-concurrent controls

NCC package allows users to simulate platform trials and to compare arms using non-concurrent control data.

Design overview

We consider a platform trial evaluating the efficacy of K treatment arms compared to a shared control. We assume that treatment arms enter the platform trial sequentially. In particular, we consider a trial starting with at least one initial treatment arm, where a new arm is added after every d=(d_1,…,d_K) patients have been recruited to the trial (with d_1=0).

We divide the duration of the trial into S periods, where the periods are the time intervals bounded by times at which a treatment arm either enters or leaves the platform.

The below figure illustrates the considered trial design.

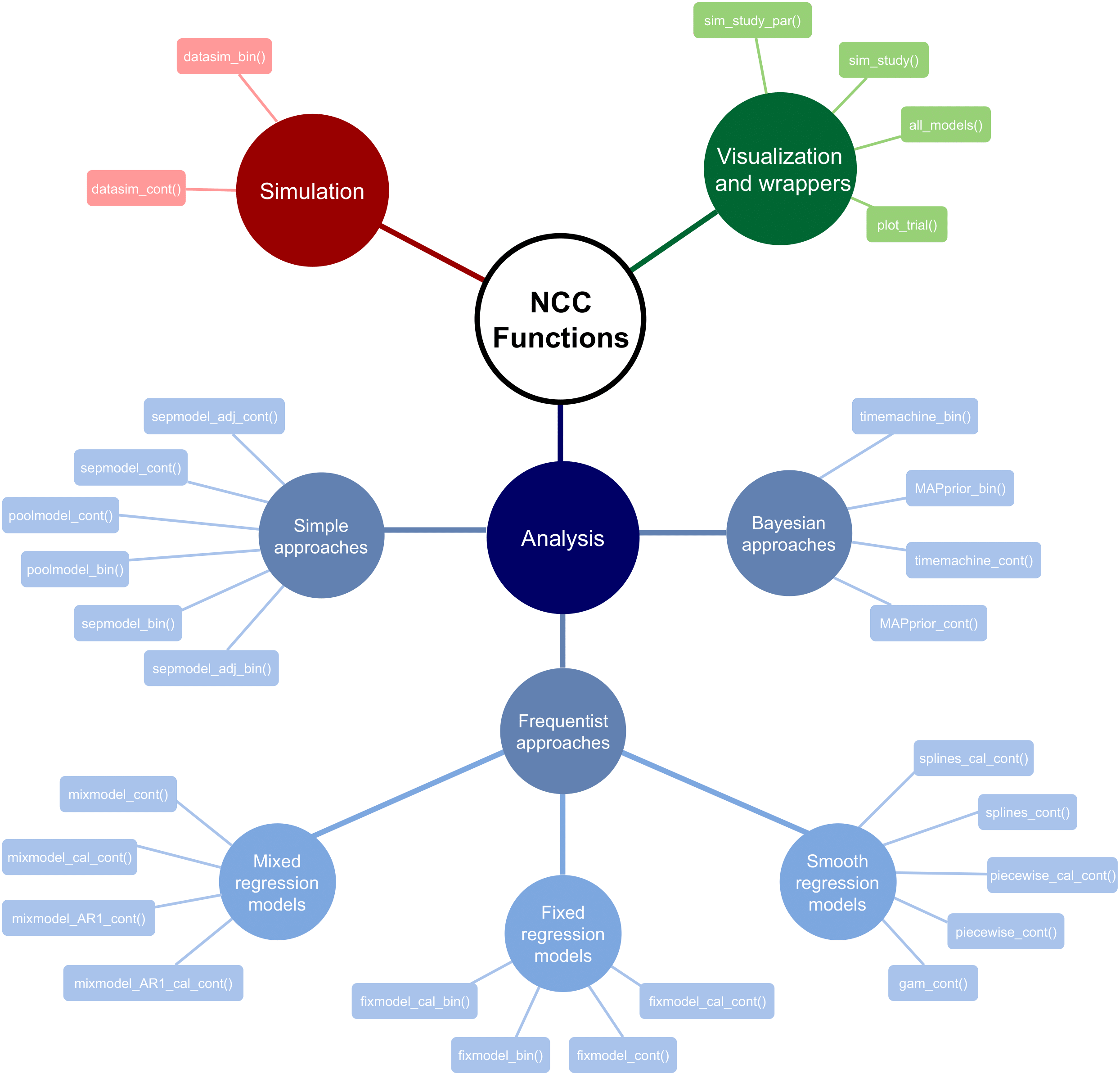
Functions

This package contains the following functions:

Data generation

Main functions for data generation

Auxiliary functions for data generation

Data analysis

Treatment-control comparisons for binary endpoints

Frequentist approaches
Bayesian approaches

Treatment-control comparisons for continuous endpoints

Frequentist approaches
Bayesian approaches

Running simulations

Visualization

For a more detailed description of the functions, see the vignettes in the R-package website (https://pavlakrotka.github.io/NCC/).

Scheme of the package structure

The below figure illustrates the NCC package functions by functionality.

Installation

To install the latest version of the NCC package from Github, please run the following code:

# install.packages("devtools") 
devtools::install_github("pavlakrotka/NCC", build_vignettes = TRUE)

Documentation

Documentation of all functions as well as vignettes with further description and examples can be found at the package website: https://pavlakrotka.github.io/NCC/

References

[1] Bofill Roig, M., Krotka, P., et al. “On model-based time trend adjustments in platform trials with non-concurrent controls.” BMC medical research methodology 22.1 (2022): 1-16.

[2] Lee, K. M., and Wason, J. “Including non-concurrent control patients in the analysis of platform trials: is it worth it?.” BMC medical research methodology 20.1 (2020): 1-12.

[3] Saville, B. R., Berry, D. A., et al. “The Bayesian Time Machine: Accounting for Temporal Drift in Multi-arm Platform Trials.” Clinical Trials 19.5 (2022): 490-501


Funding

EU-PEARL (EU Patient-cEntric clinicAl tRial pLatforms) project has received funding from the Innovative Medicines Initiative (IMI) 2 Joint Undertaking (JU) under grant agreement No 853966. This Joint Undertaking receives support from the European Union’s Horizon 2020 research and innovation programme and EFPIA and Children’s Tumor Foundation, Global Alliance for TB Drug Development non-profit organisation, Spring works Therapeutics Inc. This publication reflects the authors’ views. Neither IMI nor the European Union, EFPIA, or any Associated Partners are responsible for any use that may be made of the information contained herein.