von Guido Socher (homepage)
Über den Autor:
Guido mag Linux nicht nur, weil es Spaß macht, die großartigen Möglichkeiten,
die dieses System bietet zu entdecken, sondern auch wegen der Leute, die an
seiner Entwicklung beteiligt sind.
Übersetzt ins Deutsche von:
Guido Socher (homepage)
Inhalt:
|
Ein Mikrocontroller gesteuertes Labornetzteil
Zusammenfassung:
Dieses ist der vierte Artikel in der LinuxFocus
AT90S4433 Mikrocontroller Serie. Es empfiehlt sich, vorangegangene Artikel aus
der Serie im Hinblick auf folgende Punkte zu lesen:
- Wie man die Linux AVR Entwicklungsumgebung installiert und
wie man die Programmierer-Hardware baut:
März 2002, Den AVR
Mikrocontroller mit GCC programmieren - Wie man eine gedruckte Schaltung selbst herstellt:
Mai 2002, Eine LCD Anzeige und
Steuertasten für den Linux Server - Wie man ein Gehäuse für die Stromversorgung baut:
September 2002,
Frequenzzähler 1Hz-100Mhz mit LCD Display und RS232 Interface
Eines der wichtigsten und am häufigsten benötigten Geräte in einer
Elektronikwerkstatt ist ein zuverlässiges Labornetzgerät.
In diesem Artikel werden wir so ein Netzgerät bauen. Es wird Mikrocontroller
gesteuert sein. Es hat eine LCD Anzeige und man kann es per Kommando
von Linux aus über eine RS232 Schnittstelle steuern. Es hat ein
sehr robustes Design.
Dieser Artikel zeigt auch, wie vielseitig Mikrocontroller sind. Es
ist jedoch nicht die einfachste Schaltung. Falls du auf der Suche nach
einer einfachen Stromversorgung bist, empfehle ich
"Simple DC
Power". Die Simple DC Schaltung ist gut, wenn man eine einfache Stromversorgung
für andere elektronische Experimente von LinuxFocus braucht. Sie hat
jedoch nichts mit Linux oder Software im allgemeinen zu tun.
Selbst wenn du die "Simple DC Power" Schaltung bauen möchtest, kann es
interessant sein, diesen Artikel zu lesen. Er behandelt interessante Aspekte
eines
Mikrocontrollers.
_________________ _________________ _________________
Einführung
Diese Mikrocontroller basierte Stromversorgung ist nicht die
einfachste Schaltung, aber ich kann dir versichern, dass du es
nicht bereuen wirst, diese Schaltung gebaut zu haben. Sie ist
extrem robust und zuverlässig. Sie ist technisch interessant, weil
man sehen kann, wie man mit einem Mikrocontroller eine Gleichspannung
erzeugen kann, ohne einen DA-Konverter-Chip zu benutzen.
Man braucht für diesen Artikel eine ganze Reihe Bauteile, aber alles
sind billige Standardteile. Diese Schaltung ist überhaupt nicht teuer.
Was man braucht
Alle Bauteile die man braucht sind in der Bauteilliste aufgeführt.
Man kann die Teile auch in dem Schaltplan weiter unten sehen. Unsere
Stromversorgung kommt in drei Varianten. Außer dem Transformator
und einem Widerstand unterscheiden sich die Versionen nur in der
Software. Alle anderen Teile sind identisch für alle 3 Versionen:
- 0-16V Max=2.2A
man braucht einen Transformator mit 15V 2.5A
- 0-24V Imax=2.2A
man braucht einen Transformator mit 24V 2.5A
- 0-30V Imax=3A
man braucht einen Transformator mit 30V 3A
Beachte: In allen drei Fällen braucht man natürlich noch den
9V, 100mA Transformator für die Stromversorgung zur Hauptplatine.
Schaltplan und Platine
Ich habe eagle für Linux
benutzt, um Schaltung und Platine zu entwickeln. Die Eagle Dateien
sind zusammen mit der Software in dem tar.gz Paket enthalten. Dieses
Paket kann man am Ende des Artikels herunterladen.
Die Schaltung ist in zwei Teile unterteilt: Hauptplatine und einen
Teil, der nahe an den Leistungstransistoren sitzen sollte (Hochstromteil). Unten finden
sich zwei getrennte Schaltpläne für diese Teile. Sie werden über
Drähte miteinander verbunden.
Der Schaltplan (Klick auf den Schaltplan für ein größeres Bild):
Der Schaltplan für den Hochstromteil (Klick auf den Schaltplan für ein
größeres Bild):
Wie man die Taster in einer Matrix verbindet (Klick auf den Schaltplan für ein
größeres Bild):
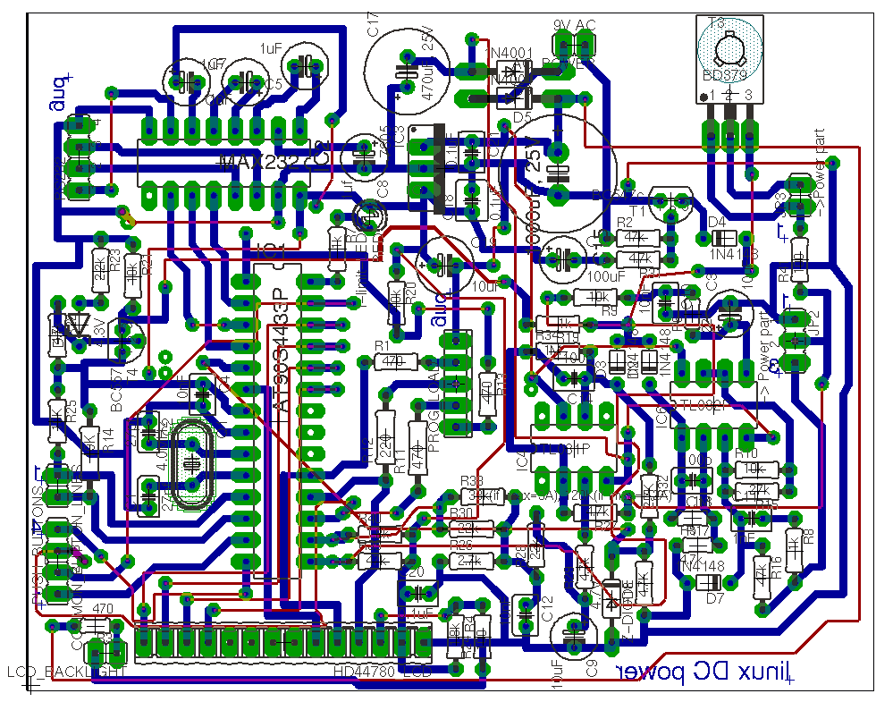
Die Hauptplatine. Ansicht von oben (Klick für eine größere Ansicht):
Die Platine wurde speziell für Hobbyelektronik entwickelt. Nur die
blauen Bahnen werden geätzt. Die roten Bahnen sind Drähte. Es ist
viel einfacher, eine einseitige Platine herzustellen, weil eine
viel geringere Genauigkeit gebraucht wird. Man kann die roten Drähte so
legen, dass sie möglichst kurz sind. In Eagle war das nicht so einfach
möglich.
Die wenigen Teile für den Hochstromteil kann man auf einer einfachen
Lochrasterplatine montieren. Die Hauptplatine und der Hochstromteil
werden mit Drähten über die Verbinder JP2 und JP3 verbunden.
Du wirst feststellen, dass Masse von der Hauptplatine mit Plus auf der
Hochstrom-Platine verbunden ist. Das ist richtig. Aus diesem Grund
brauchen wir zwei Transformatoren (einen für den Hochstromteil und
einen für die Logik und den Mikrocontroller auf der Hauptplatine).
Und so funktioniert's
Betrachtet man den Schaltplan, dann sieht man, dass er aus
2 logisch getrennten Teilen besteht. Einer ist mit "current control"
(Stromregelung) und der andere mit "voltage control" (Spannungsregelung)
bezeichnet. Diese zwei Teile stellen unabhängige Regelkreise dar.
Die eine Schleife regelt die Spannung und die andere den Spannungsabfall
über dem 0.275 Ohm Widerstand. Der Spannungsabfall ist äquivalent zum
Strom. Diese zwei Regelkreise werden "kombiniert" über die Dioden D2 und
D3. Diese Dioden sind ein analoges ODER. Mit anderen Worten, wenn der
Strom zu hoch ist, dann regelt die Stromregelung bis er passt und wenn
die Spannung zu hoch ist, wird diese durch die Spannungsregelung
begrenzt.
Das logische ODER funktioniert, weil der Transistor T3 über R19 an
+5V angeschlossen ist. Wenn kein Operationsverstärker hinter D2
und D3 angeschlossen ist, dann hätte man maximale Ausgangsleistung.
Die Operationsverstärker regeln also, indem sie dem Transistor T3
die Spannung wegnehmen (über die Dioden gegen Masse ziehen).
Die Spannungsregelung regelt gemäß der Spannung die an Pin 5 von
IC6B liegt. Mit anderen Worten, Pin 5 ist äquivalent zur Ausgangsspannung
multipliziert mit dem Verstärkungsfaktor, der sich aus R15, R10 und R16 ergibt.
Das gleiche gilt für den Strom. Hier ist es nur die Spannung
an Widerstand R30.
Um die Spannung oder den Strom einzustellen, braucht man also nur
entsprechende Spannungen an den Punkten Pin 5 von IC6B und Widerstand R30
anlegen. Das ist, was der Mikrocontroller hier macht. Wie erzeugt man
aber eine Referenzgleichspannung mit einem Mikrocontroller?
Betrachte folgendes Bild:
Hier kann man sehen, wie ein gepulstes Signal in Gleichspannung
umgewandelt werden kann. Alles was man tun muß, ist das Signal durch
einen Tiefpass zu schicken, der eine sehr niedrige Grenzfrequenz hat.
Hundertmal (oder mehr) niedriger. Da unser Mikrocontroller mit
4Mhz arbeitet, ist es nicht so schwer, solch einen Tiefpass zu bauen.
Selbst wenn wir die Pulse über Software erzeugen und eine Frequenz von
einigen kHz erreichen, ist der Tiefpass immer noch sehr klein, was
die Größe der Bauteile angeht.
Den Unterschied in dem Bild zwischen dem oberen und unterem Diagramm
nennt man Pulsweitenmodulation. Indem man die Länge des Pulses ändert,
kann man die Spannung hinter dem Filter ändern.
Genial, nicht wahr? Wir können ein exaktes Gleichspannungssignal aus
einem digitalen Signal erzeugen!
Der AT90S4433 Mikrocontroller hat zwei interne Zähler. Einer ist
16bit breit und der andere 8bit. Der 16bit Zähler kann für
Pulsweitenmodulation (PWM) benutzt werden und alles nötige ist
in dem AT90S4433 schon in Hardware implementiert. Die Auflösung ist
hierbei 10bit. Der 8bit Zähler bietet das nicht, aber wir können
es in Software implementieren. Das ist immer noch schnell genug.
Wir benutzen den 16bit Zähler für die Spannungsregelung. Das gibt
uns 10bit=1023 Stufen. Der 8bit Zähler, 255 Stufen, wird benutzt um
den Strom zu regeln, 1-3000mA. Das bedeutet wir haben etwa 12mA (oder
weniger) Auflösung. Ausreichend für eine Strombegrenzung.
Alle anderen Teile in der Schaltung sind für Stromversorgung,
Referenzspannung (der 7805 ist unser Referenzpunkt) und
um sicherzustellen, dass die Schaltung beim Ein- oder Ausschalten
nicht instabil wird.
Die Software
Die Software für den Mikrocontroller benutzt viele Dinge, die wir
schon aus früheren Artikeln kennen (uart für rs232,
LCD Treiber, Zähler im Interruptmode). Du kannst hier einen
Blick auf die Software werfen:
linuxdcp.c.
Interessant ist vielleicht die Software-PWM (Pulse Width Modulation,
Pulsweitenmodulation). Die Variable ipwm_phase implementiert zusammen
mit ipwm_h die PWM für den Strom. Wir lassen den 8bit Zähler im
Interruptmodus laufen und jedes Mal, wenn der Zähler überläuft, wird
die Funktion "SIGNAL(SIG_OVERFLOW0)" aufgerufen. Hier prüfen wir
ipwm_phase, um festzustellen, ob eine 1 oder eine 0 erzeugt werden soll.
Danach starten wir den Zähler wieder. Ganz einfach.
Die Software ist überhaupt nicht kompliziert, aber um sie zu verstehen, muß
man das Datenblatt für den 4433 kennen (siehe Referenzen).
Der 4433 ist ein 8bit Mikrocontroller und seine mathematischen
Fähigkeiten sind begrenzt. Die Funktionen divXbyY und multiXbyY
implementieren 24bit Mathematik. Das gibt uns die Genauigkeit, die
wir brauchen, um die Pulslänge aufgrund der vorgegebenen Spannung
zu errechnen.
Das Netzgerät hat 7 Taster. 6 Taster um Strom und Spannung zu verändern
und ein Taster für "standby". Mit dem "standby" kann man die
Ausgangsspannung absenken und dann Strom und Spannungsbegrenzung ändern.
Der Zustand der Taster wird in der Hauptschleife
abgefragt. Die Variable ignorebutton wird benutzt, um die Taster zu
entprellen. Wenn man mit der Hand einen Taster drückt, dann federt er etwas
und schließt nicht nur einmal sondern zehnmal oder hundertmal. Ein
Mensch merkt das nicht, aber der Mikrocontroller ist viel zu schnell.
Mit der ignorebutton Variable warten wir nach dem ersten Puls vom
Taster etwas und verhindern dadurch das Prellen.
Die gedruckte Schaltung bauen
Die Hauptplatine:
|
Das Gehäuse, Holz an den Seiten und Alu-Bleche oben, unten und
vorne:
|
Die Frontseite:
|
Das Softwarepaket enthält eine Postscript Datei (linuxDCpower.ps)
für die gedruckte Schaltung. Persönlich finde ich das die Lötaugen
immer etwas zu klein sind. Ich empfehle daher, einen Lackstift zu nehmen
und alle Augen von Hand nachzuzeichnen. Wie man eine gedruckte
Schaltung macht ist in
Mai 2002, Eine LCD Anzeige und
Steuertasten für den LinuxServer beschrieben.
Wie man das Gehäuse
baut ist in
September 2002,
Frequenzzähler 1Hz-100Mhz mit LCD Display und RS232 Interface
beschrieben. Das Gehäuse und die Frontseite, wie ich
sie gebaut habe, kann man rechts sehen.
Testen
Wie bei jeder Schaltung, die man gebaut hat sollte man nicht
alles auf einmal an die volle Spannung anschließen. Es ist viel
besser, schrittweise alles zu testen. Man macht immer kleine
Fehler und auf diese Weise kann man sie finden, ohne dass eine
Rauchwolke aufsteigt.
- Baue die Hauptplatine mit allen Teilen zusammen, aber stecke die
ICs noch nicht in die Sockel.
- Nimm eine 9V Batterie und schließe sie in der Schaltung an die
Pins, die mit AC_POWER markiert sind, an. Plus an Pin 2, Minus an Pin 1.
Nimm ein Voltmeter und prüfe, dass du +5V an dem max232 zwischen
8 und 16 hast und an dem Mikrocontroller Pin 7 und 8. An den OPs sollten
fast 9V liegen.
- Jetzt die Batterie umdrehen (Pin 1 Plus) und prüfe, dass du ca. -9V an
der negativen Stromversorgung der OPs hast.
- Wenn das geklappt hat, funktioniert die Stromversorgung für die
Hauptplatine und max 232 sowie Mikrocontroller können in die Fassung gesteckt
werden.
- Nimm wieder die 9V Batterie und schließe sie so an, daß +5V vorhanden
sind (siehe oben). Schließe das Programmierkabel an den Parallelport und
die Hauptplatine an.
Entpacke die Software (siehe Referenzen am Ende), "cd" in das Verzeichnis,
das beim Entpacken entsteht und dann:
make avr_led_lcd_test.hex
make testload
make ttydevinit
Nun sollte die Testsoftware in der Schaltung geladen sein. Auf dem
LCD sollte "hello" stehen, die rote LED sollte blinken und wenn du die
RS232 Schnittstelle anschließt, solltest du sehen, dass "ok" gedruckt wird.
(initialisiere die rs232 Verbindung mit ttydevinit, und tippe dann
cat /dev/ttyS0, oder cat /dev/ttyS1 für COM2).
- Bau nun den Hochstromteil zusammen, aber schließe den Transformator
noch nicht an. Anstelle des Transformators schließe die 9V Batterie an.
Egal, in welcher Richtung die Batterie angeschlossen ist, der 4700uF
Kondensator sollte sich immer bis auf 9V aufladen. Überprüfe das mit
einem Voltmeter.
- Wenn der letzte Test erfolgreich war, sollte man nochmal
alle Kabel prüfen und dann die Transformatoren anschließen. Ohne
Operationsverstärker (OP) im Sockel sollte man maximale Ausgangsspannung
erhalten. Bitte aufpassen, dass man keinen Kurzschluss verursacht, da
ohne OPs keine Strombegrenzung vorhanden ist und die Leistungstransistoren
bei einem Kurzschluss durchbrennen würden..
- Schalte wieder aus und stecke die Operationsverstärker in die
Schaltung. Schließe nun auch wieder das Programmierkabel an. Einschalten
und dann folgende Zeilen tippen:
make
make load
- Nun sollte das Netzteil voll funktionieren. Beachte, dass, solange
das Programmierkabel angeschlossen ist, die Ausgangsspannung leicht falsch ist.
Entferne das Kabel, um exakte Werte zu erhalten.
Da ist es: Unser eigenes Netzteil
Du hast oben gesehen, dass es 3 Versionen gibt. Die unveränderte Software ist
für 16V, 2.2A. Um das zu ändern, muß man die Datei linuxdcp.c
editieren und nach MAX_U, IMINSTEP, MAX_I, suchen. In der Funktion
set_i muß man die Kalibrierung ändern, wenn man 3A max. Ausgansstrom hat.
Der Code enthält entsprechende Kommentare, die alles erklären.
Nun noch einige Bilder von der Stromversorgung, wie ich sie gebaut
habe. Es ist einiges an Arbeit, aber es ist wirklich ein gutes und
robustes Netzteil. Zeit und Mühe sind gut investiert, da ein
Netzteil wirklich eines der wichtigsten Geräte ist.
![[front view]](../../common/images/article251/dcpower-final_frontview_th.jpg)
Das Netzteil benutzen
Es ist sicherlich fast offensichtlich, wie man das Netzteil benutzt.
Es gibt 4 Taster zum Verändern der Spannung. 2 Taster, um die Spannung
in 1V Schritten zu ändern und 2 Taster für 0.1V Schritte.
Die Strombegrenzung kann mit 2 Tastern verändert werden. Hier sind
die Stufen nicht linear. Für kleinere Werte kann man den Strom in
50mA Stufen ändern und für Werte über 200mA in 100mA Stufen.
Über 1A in 200mA Schritten. Auf diese Art ist es einfach mit nur
2 Tastern durch den ganzen Wertebereich zu kommen.
Mit Standby kann man die Spannung ausschalten, aber Anzeige und
Einstellungen bleiben.
Die rote LED geht an, wenn die Strombegrenzung anspricht und sie blinkt
im Standby.
Das Netzteil kann völlig über die RS232 Schnittstelle gesteuert werden.
Folgende Ascii Befehle stehen zur Verfügung:
u=X Setzt die Spannung (z.B. u=105 setzt die
Spannung auf
10.5V)
i=Xmax setzt den Maximalstrom (z.B. i=500 heißt
500mA)
s=1 oder s=0 standby
u=? oder i=? oder s=? druckt die augenblicklichen Einstellungen. Das sieht so aus:
u: 50 s:0 i: 100 l:0
u: bedeutet Spannung=50 =5V, s:0 bedeutet standby aus, i: 100 ist
100mA, und l:0 bedeutet, dass die Strombegrenzung nicht erreicht ist.
Mit diesen ASCII Befehlen als Sprache könnte man auch eine grafische
Bedienungsschnittstelle für das Netzteil schreiben. Um die Rs232 Verbindung
zu nutzen, muß man sie erst initialisieren. Das geht mit dem Befehl
ttydevinit, der im Softwarepaket enthalten ist. Das ist auch in
September 2002,
Frequenzzähler 1Hz-100Mhz mit LCD Display und RS232 Interface
beschrieben.
Wie du in dem Schaltplan gesehen hast, benutzen wir zwei Trafos und
die Masseleitung der Steuerlogik ist mit dem Plus-Ausgang verbunden.
Die zwei Trafos trennen die Spannung und es gibt normalerweise kein
Problem. Wir müssen das so beschalten, um die richtige Polarität für die
Regelkreise zu haben.
Eine Warnung: Das bedeutet auch, daß die
Masseleitung der Rs232 mit dem Plus-Ausgang verbunden ist! Mit anderen
Worten, man kann die Rs232 Schnittstelle nicht benutzen, wenn man das Netzteil
und eine Schaltung anschließt, die auch irgendwie mit der Masseleitung
des Computers verbunden ist. Es ist sicher eine gute Idee einen Aufkleber
auf das Netzteil zu kleben, auf dem steht: "Die Masse-Leitung der RS232
Schnittstelle ist intern mit dem Plus-Ausgang verbunden". Wenn du
sicherstellen möchtest, daß du keinen Kurzschluss über die Masseleitung
deines Computer verursachst, dann benutze entweder einen mit Batterie
betriebenen Laptop oder nimm die RS232 Schnittstelle nicht, wenn die
Schaltung noch irgendwo anders angeschlossen ist. Du brauchst jetzt nicht
zu schockiert zu sein. Wenn die Strombegrenzung im Netzteil auf
maximal 250mA steht, dann kann nichts passieren und das Netzteil wird
dir sagen, wenn du einen Fehler gemacht hast (die rote Strombegrenzungslampe
geht an). Unter 250mA besteht keine Gefahr für deinen Computer, selbst wenn
du einen Fehler gemacht hast.
Sicherheit
Die Schaltung enthält Transformatoren, die ans Netz angeschlossen sind
(230V oder 110V je nach Land). Bitte sorge für richtige Isolierung. Wenn das
dein erstes Netzteil ist, dann bitte eine erfahrene Person, Sicherheit und
Isolation zu prüfen, bevor die Schaltung mit dem Netz verbunden wird.
Tuning
Die Software für das Netzteil ist schon kalibriert. Vermutlich
wirst du nichts ändern müssen. Auf der Hardwareseite hängt die
Kalibrierung nur von 7805, R15, R10, R16 und R38, R30, R26 ab.
Nur diese Bauteile bestimmen Strom und Spannung. Um die Kalibrierung
zu ändern, kann man entweder diese Bauteile ändern oder die Software
ändern. Beachte, dass das Programmierkabel die Einstellungen beeinflusst.
Es muß entfernt werden, bevor man genaue Messungen macht. In der
Software kann man die Funktionen set_u und set_i ändern. Kommentare
im Code erklären das:
linuxdcp.c
Referenzen
- Die AVR UISP Programmiersoftware: www.amelek.gda.pl/avr/
lokale Kopie: uisp-20011025.tar.gz
- Wie man die Linux AVR Entwicklungsumgebung installiert und
wie man die Programmierer-Hardware baut:
März 2002, Den AVR
Mikrocontroller mit GCC programmieren
- Der Quellcode für diesen Artikel: linuxdcpower-0.1.tar.gz,
1201K . Der Schaltplan, die Eagle Dateien und Fotos sind auch
enthalten.
- Alle Software (Updates werden hier auftauchen) und Dokumente
:Software/Datenblätter
- Datenblatt für bd379 bd379.pdf
44K
- Datenblatt für TL082 TL082.pdf
110K
- Datenblatt für TL071 TL071.pdf
268K
- Datenblatt für 2n3055 2n3055.pdf
64K
- Datenblatt für MAX232 MAX220-MAX249.pdf
448K
- Datenblatt für ST232, eine billige Variante des echten MAX232:
st232.pdf
100K
- Datenblatt für Atmel AT90S4433 avr4433.pdf
2356K
- Atmel Webseite: www.atmel.com/
- Eagle für Linux cadsoftusa.com
Talkback für diesen Artikel
Jeder Artikel hat seine eigene Seite für Kommentare und Rückmeldungen. Auf dieser Seite kann jeder eigene Kommentare abgeben und die Kommentare anderer Leser sehen:
2002-10-31, generated by lfparser version 2.33