[LinuxFocus-icon]
<--  | Ana Sayfa  | Erişimdüzeni  | İçindekiler  | Arama

Duyumlar | Belgelikler | Bağlantılar | LF Nedir
Bu makalenin farklı dillerde bulunduğu adresler: English  Castellano  ChineseGB  Deutsch  Francais  Italiano  Russian  Turkce  

[Photo of the Author]
Guido Socher (homepage)

Yazar hakkında:

Guido Linux'u, sadece bu sistemin harika olanaklarını keşfetmenin eylenceli olmasının değil, Linux'un tasarımında çalışmakta olan inslanlardan dolayı sevmektedir.



Türkçe'ye çeviri:
Erdal Mutlu <erdal(at)linuxfocus.org>

İçerik:

 

Mikroişlemci tabanlı doğru akım güç kaynağı

[Illustration]

Özet:

Bu yazı LinuxFocus'un AT90S4433 mikroişlemcileri serisindeki dördüncü yazıdır. Atmel mikroişlemcileri hakkındaki önceki yazıları da okumanızı öneririm:

  1. Linux için olan AVR yazılım geliştirme ortamının nasıl yükleneceği ve donanımsal programlayıcının nasıl oluşturulacağı anlatılmaktadır:
    Mart 2002, AVR mikroişlemcisini GCC ile programlamak
  2. Kendi baskı devrenizi nasıl yapabileceiğiniz anlatılmaktadır:
    Mayıs 2002, Linux sunucunuz için LCD denetim paneli
  3. Bir sayaç oluşturulması anlatılmaktadır:
    Eylül 2002, LCD ekranlı ve RS232 arayüzlü 1Hz-100MHz sıklık (frekans) sayacı
Bir doğru akım güç kaynağı evde çeşitli işlerde kullanılabilecek en önemli araçlardan biridir. Bu yazıda böyle bir güç kaynağı oluşturacağız. Bu güç kaynağı bir mikroişlemci tarafından denetlenecektir. Güç kaynağının bir LCD ekranı olacak ve Linux bilgisayrınızdan RS232 arayüzü aracılığıyla kendisine komutlar gönderebileceksiniz. Çok sağlam bir tasarıma sahiptir.

Bu yazı ayrıca, mikroişlemcilerinin ne kadar gelişmiş olduklarını da göstermektir. Ancak, devre, basit sayılabilecek devrelerden değildir.
Eğer, sadece basit bir doğru akım güç kaynağı arıyorsanız, "Basit doğru akım güç kaynağı" sayfasına bakmalısınız. LinuxFocus'ta yer alan diğer elektronik deneylerini yapmak için basit bir doğru akım güç kaynağı yeterli olmaktadır. Ancak, bunun Linux ve genel olarak yazılım geliştirmeyle hiç bir ilgisi yoktur.
Sadece "basit bir doğru akım güç kaynağı" oluşturmak istiyorsanız ve mikroişlemcilerin ilginç yönlerini öğrenmek için bile yazıyı okumaya değer.
_________________ _________________ _________________

 

Giriş

Mikroişlemci tabanlı olan bu doğru akım güç kaynağı en basit devrelerden olmadığını kabul etmeliyim. Ancak, bunu oluşturmak için harcayacağınız zamana deyeceğini, size kesinlikle söyleyebilirim. Bu çok sağlam ve güvenilir bir güç kaynağıdır. Analog doğru akımı DA dönüştürücüsü kullanmadan, mikroişlemci kullanarak elde etmeyi öğreneceğiniz için de, yazı yöntem açısından da ilginçtir.

Bu yazı için bir sürü parçaya gereksinim duyacaksınız, ancak bunların hepsi standart ve ucuz parçalardır. Bu güç kaynağı pahalı değildir.
 

Nelere gereksiniminiz var?

Gereksinim duyacağınız parçalar için lütfen parça listesine bakınız. Gerekli parçaları, değerleri ile birlikte aşağıdaki şemadan da görebilirsiniz.
Bizim güç kaynağımız üç çeşit olarak yapılabilir. Dönüştürücü (transformatör) ve bir direnç dışında, değişiklikler sadece yazılımda yapılması gerekir. Diğer tüm parçalar aynıdır:
  1. 0-16V Imax=2.2A
    15V'luk ve 2.5A'lik bir dönüştürücü satın alın.
  2. 0-24V Imax=2.2A
    24V'luk ve 2.5A'lik bir dönüştürücü satın alın.
  3. 0-30V Imax=3A
    30V'luk ve 3A'lik bir dönüştürücü satın alın.
Hatırlatma : Her üç çeşit için, ana kartın elektriğini sağlayacak 9V 100mA'lik bir dönüştürücü almanız da gerekiyor tabii ki.  

Çizim ve baskı devre

Şema tasarımı ve baskı devre için Linux için olan eagle yazılımını kullanıyorum. Yazılımın yer aldığı paket içerisinde eagle dosyaları da yer almaktadır. Paketi nereden indirebileceğiniz, yazının sonunda verilmektedir.

Ana parça ve güç transistörlerine yakın olması gereken bir başka parça olmak üzere devre, iki parçaya ayrılmıştır. İki parça için iki ayrı şema görüntüsü görmektesiniz. Ancak, bunlar sonuçta kablolar ile birbirine bağlanacaktır.

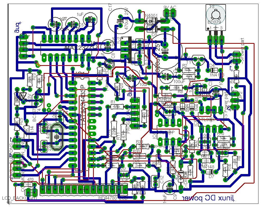
Ana şema (Daha büyük bir resim için üzerine tıklayınız.):
[ana şema]

Yüksek güç kısmı için olan parça (Daha büyük bir resim için üzerine tıklayınız.):
[güç parça şeması]
Matris halinde tuşların bağlanması (Daha büyük bir resim için üzerine tıklayınız.):
[basmalı tuş şeması]

Ana devrenin üstten görünüşü (Daha büyük bir resim için üzerine tıklayınız.):
[board]


Devre, özellikle elektroniği hobi olarak yapanlara yönelik hazırlanmıştır. Baskı devre olarak sadece mavi kısımlar çıkartılacaktır. Kırmızı çizgiler kabloları belirtmektedir. Tek taraflı bir baskı devresi yapmak hem daha kolay hem de daha az özen gerektirmektedir. Kabloları (kırmızı çizgiler), en kısa uzunluğa sahip olacak şekilde düzenleyebilirsiniz. Bunu eagle'da yapamazdım.


Güç kaynağındaki yüksek güç kısmında yer alan birkaç parça standart devrelere (Bir sürü deliği olanlara.) takılabilir. Ana devre ile güç kısmı kablolarla (JP2 ve JP3) birbirine bağlanmıştır. Ana kısımdaki topraklama kablosu, doğru akımın artı kısmına bağlandığını göreceksiniz. Evet, bu doğrudur ve iki (Biri güç kısmı, diğeri de mikroişlemcinin ve yükselticilerin bulunduğu mantık kısmı için.) ayrı dönüştürücüye gereksinim duymamızın nedeni de budur.  

Nasıl çalışıyor?

Ana şemaya bakarsanız, iki mantıksal kısımdan oluştuğunu göreceksiniz. Bunlar, akım denetimi (current control) ve gerilim denetimi (voltage control) olarak şemada işaretlenmiştir. Bu ikisi birbirinden bağımsız iki döngüdür. Döngülerden biri çıkış gerilimini, diğeri de güç kısmındaki 0.275 Ohm'luk direnç üzerine düşen gerilimi denetlemektedir. Gerilim düşmesi akıma eşdeğerdir. İki denetim kısmı D2 ve D3 diyotlarıyla "birleştirilmiştir". Bu iki diyot, bir analog elektriksel OR (VEYA) kapısı oluşturmaktadır. Eğer, gerilim çok yüksek olursa, akım denetim kısmı, gerilim sınırın altında kalıncaya kadar gerilimi düşürmektedir, yoksa gerilim denetim kısmı çıkış gerilimini ayarlamaktadır.

Bu mantıksal VEYA, T3 transistörün R19 ile +5V ucuna bağlı olduğu için çalışmaktadır. D2 ve D3'ün arkasında çalışmakta olan yükselticiler olmasaydı, elde edeceğiniz çıkış gücü en fazla olacaktı. Denetim döngülerinde çalışmakta olan yükselticiler, +5V'luk çıkışı T3 (Olabildiğince yere doğru çekin.) üzerinden alarak denetleme yapmaktadır.

Gerilim denetleme döngüsü, IC6B'nin 5 numaralı bacağından gelen gerilime göre, çıkış gerilimini denetlemektedir. Başka bir deyişle, 5 numaralı bacaktaki gerilimi, R15, R10 ve R16 dirençlerinin belirlediği bir katsayı ile çarpıldığında, çıkış gerilimi elde edilmiş olunur. Aynı şey akım için geçerlidir. Tek fark, R30 direnci üzerine düşen gerilimin, en büyük akım çıktısına eşedeğer olmasıdır.

Güç kaynağımızdan en fazla akımı elde etmek istediğimizde veya çıkış gücünü ayarlamak gerektiğinde, bir 5 numaralı IC6B bacağı ve diğeri R30 direnci olmak üzere, iki noktada uygun gerilimler verilmesi yeterlidir. Zaten bu da, mikroişlemcinin yaptığı iştir. Peki bir mikroişlemci kaynak gerilimi nasıl yaratabilir ve ayarlayabilir? Aşağıdaki resme bir göz atın:
[pwm]

Bu resimde gördüğünüz şey, nabızsal bir sinyalin doğru akıma dönüşmesidir. Tek yapmanız şey, mikroişlemciyi, sinyal sıklığından (frekansından) yüz defa (veya daha fazla) daha düşük bir sıklıkla (frekansla), düşük geçişli süzgeçlerden geçirerek çalıştırmanızdır. Mikroişlemci 4MHz'de çalıştığından, böyle düşük geçişli bir süzgeç tasaraımı yapmak hiç de zor değildir. Eğer, sinyali yazılımla yaratıyor olsaydık bile, birkaç kHz elde ederdik ve süzgecimiz yine çok küçük olurdu.

Üst ve alt çizimler arasındaki farka, modülasyonlu nabız (pulse) denir. Nabız uzunluklarını değiştirerek, süzgeç arkasındaki doğru akım gerilimini değiştirmiş oluruz.

Harika, öyle değil mi? Sayısal (digital) sinyalden, tam bir doğru akım yaratmış oluruz!

AT90S4433 mikroişlemcisinin biri 16 bit genişliğinde, diğeri 8 bir genişliğinde olmak üzere iki adet iç sayacı vardır. 16 bit genişliğindeki sayaç, 10 çözünürlüğünde olmak üzere AT90S4433 çipinde de var olan modülasyonlu nabız (PWM pulse with modulation) yaratma olasılığına sahiptir. 8 bit sayacın böyle bir özelliği yok, ancak biz bunu yazılımla yapabiliriz. Yine de yeterince hızlıdır. Biz burada 16 bit sayacı kullanıyoruz. Böylece, gerilim denetimi için 10 bit=1023 adımlı çözünürlük elde etmiş oluyoruz. Çıkış gerilimi, 8 bit sayaç kullanılarak denetlenmektedir. Böylce, 1 ila 3000mA'i 255 kadmede denetleme olanağı elde etmiş oluyoruz. Bunun anlamı, 12mA (veya daha az) bir duyarlılığa sahip olmamızdır. Akım denetleme için bu yine de yetrli olmaktadır.

Devredeki diğer tüm parçalar, güç kaynağı ve çıkış noktası gerilimi (7805 bizim çıkış noktamızdır.) ve güç kaynağını açıp kapattığımızda devrenin dengesinin veya sağlamlığın bozulmamasına yönelik iş görmektedir.  

Yazılım

Mikroişlemci için olan yazılım, daha önceki yazılırımdan da bildiğiniz, rs232 için uart, lcd ekranı ve kesme kipindeki sayaçlar gibi özellikleri kullanmaktadır. Yazılımı aşağıdaki bağlantıdan elde edebilirsiniz:
linuxdcp.c.

İlginç olan belki de PWM (Pulse Width Modulation - modülasyonlu nabız) yazılımıdır. ipwm_h ile birlikte ipwm_phase değişkeni, akım için olan PWM'yi oluşturmaktadır. 8 bit'lik sayacı kesme kipinde çalıştırıyoruz ve her seferinde değer taşması oluştuğunda "SIGNAL(SIG_OVERFLOW0)" fonksiyonu çalıştırılmaktadır. Burada, ipwm_phase değişkenine bakarak 1 mi yoksa 0 mı oluşturmamız gerektiğini belirliyoruz ve zamanlayıcıyı (timer) yeniden başlatıyoruz.

Aslında yazılım hiç de karmaşık değildir, ancak tam olarak anlayabilmek için 4433 belgeleri (Kaynakçaya bakınız.) okumanız gerekecekmektedir.

4433, 8 bit'lik bir mikroişlemcidir ve onun matematiksel yetenekleri sınırlıdır. divXbyY ve multiXbyY fonksiyonları 24 bit matematik işlemleri yapabilmektedir. Kullanıcının seçtiği gerilimden nabız genişliğini hassas bir şekilde oluşturabilmek için bu fonksiyonlara gereksinim duyuyoruz.

Güç kaynağımızda 7 adet tuş vardır. Bunlardan altısı, akım ve gerilim seviyelerini ayarlamak içindir. Yedincisi ise, askıya alma (stanby) tuşudur. Askıya alma tuşu sayesinde, güç kaynağı geçici olarak kapatılabilir, ama yine de gerilim veya akım ayarları yapabilirsiniz. Programın ana döngüsü içinde tuşların durumu basılı değil (pulled) durumdadır. ignorebutton değişkeni, tuş sektirilmesini önlemek içindir. Tuşa parmağınızla bastığınızda, tuş yukarı ve aşağı olmak üzere biraz sekmektedir. İnsanlar bunu pek farketmiyorlar, ancak mikroişlemci o kadar hızlıdır ki, bu sekmeyi fark etmekte ve bu sekmeyle mikroişlemci, açık (on), kapalı (off), açık ... vs gibi tuşun iki farklı durumlar arasındaki değişimlerini hissetmektedir. ignorbutton sayacı, tuşa basıldığında bu tür sekmeleri önlemek için biraz beklemeye yaramaktadır.  

Baskı devresini oluşturmak

Ana devre:
[ana devre]
Güç kaynağının kutusu, yanlar ahşap, alt, üst ve ön tarafları için metal plaka kullanılmıştır:
[kutu]
Ön panel:
[ön taraf]
Yazılım paketi, baskı devresini gösteren bir PostScript (linuxDCpower.ps) dosyası içermektedir. Kişisel olarak ben, delik yerlerini hep küçük bulmuşumdur. Bu yüzden baskı devreyi çıkartmadan önce, devre üzerinde delikleri bir kalemle biraz daha büyütmekteyim. Evde baskı devre oluşturma süreci : Mayis 2002, Linux sunucunuz için LCD denetim paneli yazısında anlatılmıştır.
Güç kaynağınız için hem ucuz ve hem de güzel görünen bir kutu oluşturulması ise, "Eylül 2002, LCD görüntü ve RS232 arayüzü olan 1Hz-100MHz Sıklık (Frekans) sayacı" yazısında anlatılmıştır. Benim yaptığım kutuyu ve ön paneli sağdaki resimlerde görebilirsiniz. Resimlerin üzerine tıklayarak, büyütülmüş hallerini de görebilirsiniz.  

Denetleme

Kendi yaptığınız her devrede olduğu gibi, devreyi tam güç kaynağına bağlamadan önce, adım adım bazı denetleme işlemlerinden geçirmenizde yarar vardır. Bu işlevin amacı, devreyi oluşturma sırasında yapmış olduğunuz olası hatalı bulmaktır.
  1. Tüm baskı devreyi IC'leri yuvalarına koymadan oluşturun.
  2. Şemada AC_POWER ile belirlenen bağlacın, 2. bacağına artı ve 1. bacağına eksi ucu bağlayın. Bir ölçü aleti yardımıyla, max232in 8. ve 16. ve mikroişlemcinin 7. ve 8. ayakları arasındaki gerilimlerin +5V olduğuna bir bakın. Çalışan yükselticilerin artı bacağında hemen hemen 9V'u görmeniz gerekir.
  3. Şimdi 9V'luk pilin uçlarını değiştirin (1. bacağa artı ve 2. bacağa eksi uçlarını bağlayarak.) ve çalışmakta olan yükselticilerin eksi güç bacağında yaklaşık -9V'luk bir gerilim olduğunu görmelisiniz.
  4. Yukarıdaki tüm denetlemeler başarılı olduysa, ana devrenin güç beslemesi düzgün çalışıyor ve max232 ile mikroişlemciyi yuvalarına yerleştirebilirsiniz demektir.
  5. Yukarıda anlatılan ve +5V değerini elde edecek şekilde yapmış olduğumuz bağlantıyı tekrar yapacak şekilde 9V'luk pili devreye bağlayın. Programlayıcı kablosunu paralel bağlantı noktasına ve devre bağlaçını da takınız.
    Yazılım paketini açın (Yazılım paketini indirmek için kaynakça kısmına bakınız.), oluşan dizine geçin (cd buyruğu ile) ve aşağıdaki buyrukları verin:
    make avr_led_lcd_test.hex
    make testload
    make ttydevinit

    Şimdi, deneme yapma yazılımı devreye yüklenmelidir. LCD panelinde "hello" yazısını görmeniz, kırmızı LED'in yanıp sönmesi ve rs232 kablosunu bilgisayarınıza (rs232 hattını ilklendirmek için initialize buyruğunu ttydevinit ile ve COM1 için cat /dev/ttyS0 veya COM2 için cat /dev/ttyS1 ile verin.) bağladığınızda "ok" yazısını görmeniz gerekiyor.
  6. Şimdi, güç kaynağı kısmını yapın, ama ana dönüştürücüyü (transformatörü) henüz takmayın. Onun yerine 9V'luk pili bağlayın. Bağlantı uçlarının nasıl bağlandığı önemli olmaksızın, 4700uF kapasitörün yaklaşık olarak 9V'a kadar dolması (şarj olması) gerekiyor. Bunu bir ölçü aletiyle denetleyin.
  7. Son adımı da attığınızda, kabloları denetleme gibi bazı genel denetlemeler yapın ve tüm dönüştürücüleri takın. Devreye bağladığınızda ve çalışma yükselticileri takılmadığı durumda, en büyük gücü elde etmeniz gerekecek. Bu durumda iken oluşan en büyük gücü bir ölçü aletiyle, kısa devreye neden olmadan dikkatlice ölçün. Eğer, kısa devre oluşturursanız, akım üzerinde henüz herhangi bir sınırlama olmadığında, güç transistörlerlerini uçurma olasılığınız vardır.
  8. Elektriği kesin, tüm çalışma yükselticilerini takın ve programlayıcı kablosunu takın. Tekrar elektrik verdiğinizde, aşağıdaki buyrukları verin:
    make
    make load
  9. Artık, güç kaynağınızın tam olarak hazır olması gerekiyor. Unutmamanız gereken bir konu var, o da programlayıcı kablosu bağlıyken, çıkış gücünün biraz düşük olmasıdır. Daha duyarlı ve doğru akım ve gerilim çıktısı elde etmek için programlayıcı kablosunu devreden çıkarın.
 

İşte size el yapımı bir güç kaynağı

Yukarıda da belirttiğim gibi, seçmiş olduğunuz dönüştürücü türüne göre üç seçeneğiniz vardır. Benimsenmiş değer olarak yazılım 16V ve 2.2A çıktı içindir. Bunu değiştirmek isterseniz, linuxdcp.c dosyasındaki MAX_U, IMINSTEP, MAX_I değerleri ile, eğer en fazla 3A çıktı için ayarlı ise, set_i fonksiyonundaki ayarlama değerini değiştirmeniz gerekecektir.

Son olarak, güç kaynağımın yapılışı sırasında çektiğim resimleri göstermek istiyorum. Bayağı uğraştım, ama buna değdi, çünkü çok iyi ve sağlam bir güç kaynağı yapmış oldum. Güç kaynağı için harcanan zaman boşa gitmiş değil, çünkü laboratuvar ortamında güç kaynağı en önemli aletlerden biridir.

[önden görünüş]

[üstten görünüş]
 

Güç kaynağının kullanımı

Güç kaynağının nasıl kullanılacağı oldukça açıktır. Çıkış gerilimini ayarlamak için 4 adet tuş vardır. Tuşlardan ikisi 1V'luk adımlarla gerilimi artırmak veya azaltmak için, diğer iki tuş da aynı işi 0.1V'luk adımlarla yapmak için kullanılmaktadır. Akım sınırlaması, geriye kalan iki tuşla yapılmaktadır. Ancak, adım aralığı doğrusal değildir. Küçük akım değerleri için akımı, 50mA aralıklara azaltabilir veya artırabilirsiniz. 200mA'den yüksek akım değerleri söz konusu olduğunda, 100mA ve 1A'in üzerindeki akım değerlerinde ise, 200mA aralıklara akımı ayarlayabilirsiniz. Böylece, tüm aralık içerisinde sadece 2 adet tuş kullanarak, ayarlamalarınızı kolayca yapabilirsiniz.
Askıya alma (standby) tuşuyla güç kaynağını durdurabilir ve tekrar çalıştırdığınızda, değerleri yeniden ayarlamak zorunda kalmayacaksınız.
Kırmızı LED lambası, akım üst sınırına ulaştığında yanacak ve güç kaynağı askıya alındığı durumda da, yanıp sönecektir.
Güç kaynağını, rs232 seri bağlantısı üzerinden buyruklar göndererek de denetleyebilirsiniz. Kullanılabilecek buyruklar aşağıda verilmektedir:

u=X gerilimin değerini X'e ayarla (Örnek: u=105 ise, gerilim değeri 10.5V olmaktadır.)
i=Xmax ile akım için üst sınır değeri verilir. (Örnek: i=500 ile akım için üst sınır 500mA olmaktadır)
s=1 veya s=0 askıya alma (standby)
u=? veya i=? veya s=? ile o andaki ayarların gösterilmesi sağlanmaktadır. Görüntü aşağıdakine benzer şekilde olacaktır:
u: 50 s:0 i: 100 l:0
u: gerilim anlamına gelmekte =50 =5V, s:0 askıya alınmamış, i: 100 anlamı 100mA, ve l:0 anlamı ise, akımda üst sınırın verilmemiş olduğunu göstermektedir.

Bu buyrukları kullanarak, güç kaynağını denetleyecek bir kullanıcı grafik arayüzü yazabilirsiniz. rs232 bağlantısını kullanmaya geçmeden önce, yazılımla birlikte gelen initdevtty buyruğuyla onu ilklendirmeniz gerekecektir. Bunun nasıl yapıldığı Eylül 2002, LCD görüntü ve RS232 arayüzü olan 1Hz-100MHz Sıklık (Frekans) sayacı yazısında anlatılmıştır.

Şemada da gördüğünüz gibi, burada iki adet dönüştürücü kullanıyoruz. Topraklama, denetim mantığın olduğu panelin doğru akım artı ucuna bağlıdır. İki dönüştürücü gerilimleri ayırmakta ve normalde böyle yapılmasında bir sorun yoktur. Böyle yapmamızın nedeni, çalışan yükselticilerin geribesleme döngüsü için doğru kutuplamayı sağlamaktır. Bir uyarı: RS232'nin topraklama hattına doğru akım çıkışının bağlı olduğunu unutmayınız! Başka bir deyişle, bilgisayarınızın topraklamasına bir biçimde bağlı olan başka araçlara güç kaynağını RS232 ile kullanamazsınız. Belkide güç kaynağının üzerine "RS232 nin topraklama bağlantısı doğru akım kaynağının artı çıkışına bağlıdır" şeklinde bir yazı yapıştırmanız akkılıca olabilir. RS232'ün toprak bağlantısı yüzünden kısa devre oluşmasını kesinlikle önlemek isterseniz, ya elektriğe bağlı olmayan bir düzüstü bilgisayar kullanın, ya güç kaynağınıza bağlı olan bir devrenin bilgisayar ile herhangi bir bağlantısının olmamasını sağlayın ya da RS232 arayüzünü kullanmayın. Ayrıca, bu uyarı sizi çok korkutmasın. Eğer, güç kaynağınızın akım sınırlaması 250mA'in üzerinde değil ise, hiç bir şey olmaz. Ayrıca, hata yaptığınızda kırmızı LED lambası sizi uyaracaktır. Kaldı ki, hata yapsanız bile, bu bilgisayarınıza zarar vermeyecektir.

 

Güvenlik

Güç kaynağınızda şebekeye (elektrik hattına) bağlı olan bir dönüştürücünüz (Yaşadığınız ülkeye bağlı olarak 230V veya 110V.) vardır. Bunu düzgün bağladığınızdan mutlaka emin olun. Eğer, yüksek elektrikle daha önce hiç çalışmadıysanız, güç kaynağınızın ilk kullanımından önce devrenizi bilen birine veya bir uzmana denetletin.  

İnce ayar

Güç kaynağı için olan yazılım önceden ayarlanmıştır. Büyük bir olasılıkla, herhangi bir değişiklik yapmanız gerekmeyecektir. Donanımsal ayarlara sadece 7805, R15, R10, R16 ve R38, R30, R26'ya bağlıdır. Gerilim ve akım üzerinde sadece bu parçaların etkisi vardır. Eğer, ince ayar yapmak istiyorsanız, sadece bu parçaları değiştirmeniz yeterlidir veya yazılım üzerinde değişiklik yapmalısınız. Programlayıcı kablosunun takılı olması durumda, çıkış geriliminin etkilendiğini unutmayınız. Ölçümler yapmadan önce bu kablonun bağlantısını kesin. Yazılımdaki değişiklikleri set_u ve set_i fonksiyonlarında yapabilirsiniz. Bunun nasıl yapılacağı linuxdcp.c programı içerisinde belirtilmiştir.  

Kaynakça

 

Bu yazı için görüş bildiriminde bulunabilirsiniz

Her yazı kendi görüş bildirim sayfasına sahiptir. Bu sayfaya yorumlarınızı yazabilir ve diğer okuyucuların yorumlarına bakabilirsiniz.
 talkback page 

<--, Bu sayının ana sayfasına gider

Görselyöre sayfalarının bakımı, LinuxFocus Editörleri tarafından yapılmaktadır
© Guido Socher
"some rights reserved" see linuxfocus.org/license/
http://www.LinuxFocus.org
Çeviri bilgisi:
en --> -- : Guido Socher (homepage)
en --> tr: Erdal Mutlu <erdal(at)linuxfocus.org>

2004-10-22, generated by lfparser version 2.48